Creating stable links to onlineresources
What is a stable link?
Why they’re important
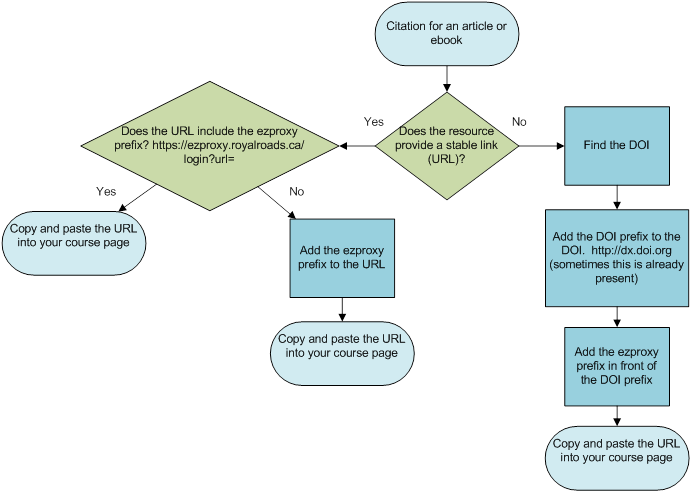
How they’re created
C:\Documents and Settings\jmussell\Local Settings\Temporary Internet Files\Content.IE5\A3ZHATXS\MPj03866540000[1].jpg
C:\Documents and Settings\jmussell\Local Settings\Temporary Internet Files\Content.IE5\A3ZHATXS\MPj03866540000[1].jpg
An unstable link
What is a stable link?
A link that provides off-campus access to thelicensed online resources in the Library’scollection.
Why is this important?
Provides seamless access to a resource
Provides access to off-site learners
What makes a stable link stable?
Example:
Parts of a stable link:
ezproxy prefixhttps://ezproxy.royalroads.ca/login?url=
+
link to a resourcehttp://www.jstor.org/stable/3773913
Where can I find a stable link?
For ebooks:
Where can I find a stable link?
For articles:
Where can I find a stable link?
For articles:
Where can I find a stable link?
For articles:
What’s a DOI?
Stable links can be created using DOIs (digitalobject identifiers)
What is a DOI?
DOI names are assigned to electronic content sothat it can be found online (e.g.)10.1016/j.ejor.2009.12.020 
Learn more about DOI at:  http://www.doi.org/
How do I create a stable link using aDOI?
Step 1 - Start with the DOI for an online resource10.1016/j.ejor.2009.12.020
Step 2 - Add the DOI prefix: http://dx.doi.org/
Step 3 - Add the ezproxy prefix:https://ezproxy.royalroads.ca/login?url=
Caution!
Stable links can sometimes break when theywrap across two lines (particularly in emails)e.g.http://ezproxy.royalroads.ca/login?url=http://www.myilibrary.com?id=131394
Solution - Put stable links into MS Word andattach to email
C:\Documents and Settings\jmussell\Local Settings\Temporary Internet Files\Content.IE5\FJAR24JW\MC900433883[1].png
Review
Questions/Comments
Reference Librarians
250-391-2575
We look forward to hearing from you!
C:\Documents and Settings\jmussell\Local Settings\Temporary Internet Files\Content.IE5\A3ZHATXS\MPj04387610000[1].jpg
Was this useful? Take a brief survey